- 네이버 오디오필 카페
- 네이버 하이디오 보청기 카페
- -
- OPM3320D
- OPM3320S
- OPM2320D
- OPM2320S
- OPM401 (DUAL)
- OPM402 (SINGLE)
- OPM2401 (DUAL)
- OPM2402 (SINGLE)
- OPA301 (DUAL)
- OPA302 (SINGLE)
- OPA2301 (DUAL)
- OPA2302 (SINGLE)
- OPM306 (DUAL)
- OPM307 (SINGLE)
- OPM316 (DUAL)
- OPM317 (SINGLE)
- OPM3402 (Single)
- OPM3401 (Dual)
- OPA3302 (Single)
- OPA3301 (Dual)
- 오디오필 카페
| 일 | 월 | 화 | 수 | 목 | 금 | 토 |
|---|---|---|---|---|---|---|
| 1 | 2 | |||||
| 3 | 4 | 5 | 6 | 7 | 8 | 9 |
| 10 | 11 | 12 | 13 | 14 | 15 | 16 |
| 17 | 18 | 19 | 20 | 21 | 22 | 23 |
| 24 | 25 | 26 | 27 | 28 | 29 | 30 |
| 31 |
- HD2265
- 어샘블리오디오
- 슬롯오디오
- opm2320s
- opa301
- CCDT
- opm3320s
- 고음질
- 메인보드 공개
- opm3320d
- 오디오 메인보드
- opm2320
- 메인보드
- discrete op amp
- opm3320
- AudioFeel
- 오디오
- 게르마늄
- HI-FI
- 증폭기
- 오디오필
- ms15a
- 하이파이
- 디스크리트 오피앰프
- 반도체
- opm320
- opm2320d
- 조립오디오
- 진공관
- 하이엔드
- Today
- Total
오디오필 음향연구소 (AudioFeel) ~ 인류를 즐겁게… ~
현존하는 트랜지스터 앰프에 Magic Triode 를 설치하는 방법 (3차 수정: 2022.05.09) 본문
1. 시작하며;
현존하는 음향기기 중에서 단품 실리콘 트랜지스터를 사용한 음향기기에 Magic Triode를 설치하는 방법을 알아 보겠습니다.
실리콘 트랜지스터를 사용한 오디오 앰프는 실리콘 트랜지스터의 특유의 사운드 특성이 있습니다.
대체적으로 자극적이고, 날서있고, 차갑고, 저역이 부족하고, 중역이 가늘고, 고역이 거칠고, 배경이 탁하고, 무대가 좁고, 여러 소리들이 뭉처서 들리고, 오래 듣고 싶은 생각이 들지 않는 트랜지스터의 특징이자 단점 때문에 아직까지 진공관 앰프를 선호하고 있습니다.
트랜지스터의 탄생은 게르마늄 트랜지스터에서 부터 시작되었습니다. 그 뒤 실리콘 트랜지스터로 개발되면서 현재에는 거의 모든 트랜지스터는 실리콘 트랜지스터 입니다.
게르마늄 트랜지스터와 실리콘 트랜지스터의 차이점에 대해서 본인이 작성한 글을 참고해보세요
" 트랜지스터의 차갑고 외소한 사운드 특성을 개선하는 오디오필 기술의 요지 " 링크입니다.
이러한 실리콘 트랜지스터의 단점을 줄이기 위해서 콘덴서를 추가함으로써 고역이 줄어들고 탁한 사운드가 됩니다.
그러나, "매직 트라이오드(Magic Triode)" 만을 추가 함으로써 트랜지스터의 단점이 모두 해소된 아날로그 사운드를 얻을 수 있습니다.
2. 실리콘 트랜지스터를 사용한 오디오 기기 종류;
2-1. 포노 스테이지
2-2. 프리앰프
2-3. 파워앰프
2-4. 헤드폰 앰프
2-5. 프로 오디오
2-6. 오디오 믹서
2-7. 오디오 콘솔
2-8. 릴 녹음기
2-9. 마이크 프리
2-10. AM/FM 라디오
2-11. 텔레비전
2-12. 카 오디오
2-13. 악기용 내장 앰프
2-14. 악기용 외장 앰프
등... 많은 기기들이 있습니다.
위 용도로 사용되면서 실리콘 트랜지스터 단품으로 구성된 기기에 Magic Triode 를 추가함으로써 트랜지스터의 단점이 제거되면서 진공관 사운드와 같은 아날로그 사운드가 됩니다.
트랜지스터 단품으로 구성된 기기에 Magic Triode 를 추가하기 위해서는 기기의 회로를 이해하고 있어야 하는데, 기기의 회로 구성방식이 기기마다 다르기 때문에 기기마다 설치하는 방법을 설명하는데 어려울 수 있습니다.
그래서 본인은 현재까지 많은 기기에서 사용되고 있는 각 기능별 표준 증폭회로를 정리하였고, 이 표준회로에 Magic Triode의 2번 핀이 접속되는 포인트를 표시 하였습니다.
3. 트랜지스터 앰프에 Magic Triode를 설치하기 위한 기본 정의는 아래와 같습니다.
3-1. 오디오 신호를 증폭하는 트랜지스터의 컬렉터에 설치한다.
3-2. 에미터 폴로워 (컬렉터 접지 증폭기)는 에미터에 설치한다.
3-3. 정전압 용도로 사용되는 트랜지스터의 에미터와 컬렉터는 동일한 한 포인트이다.
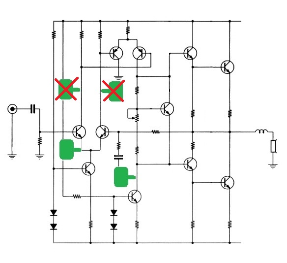
3-4. Magic Triode의 2번 핀과 VCC 사이 또는 Magic Triode의 2번 핀과 VEE 사이 전압 차이가 3V 이하인 포인트(콜렉터 또는 에미터)에는 Magic Triode를 설치하지 않는다. (2022년 04월 08일 추가 함)
아래 "기능별 회로예" 그림에서
"X" 표시는 설치금지를 뜻하며,
"세모" 표시는Magic Triode의 2번 핀과 VCC 사이 또는 Magic Triode의 2번 핀과 VEE 사이 전압 차이가 3V 이상인 경우 설치 가능함을 의미합니다. (2022년 05월 09일 추가 함)
단, 아래 3-4항에 설명된 예외 조건을 참조 하세요. (2022년 05월 02일 추가 함)
3-1 번 항은, 오디오 신호를 증폭하는 용도로 사용된 트랜지스터의 컬렉터에 Magic Triode의 2번 핀을 납땜하면 됩니다. 하나의 앰프회로에는 많은 수의 트랜지스터가 있습니다. 그 중에서 신호 증폭용도가 아닌 (전원용, 정전압 등) 트랜지스터의 컬렉터에는 Magic Triode를 설치할 필요가 없습니다.
3-2번 항은, 에미터 폴로워 (컬렉터 접지 증폭기)는 에미터가 출력이기 때문에 에미터에 Magic Triode의 2번 핀을 납땜하면 됩니다.
3-3번 항은, 다음단 트랜지스터에 바이어스 전압을 주기 위한 정전압 용도로 사용되는 트랜지스터의 에미터와 컬렉터는 동일한 한 포인트로 간주 합니다. 즉 드라이브 증폭단과 같이 증폭용 트랜지스터의 컬렉터와 부하 (저항이거나 또는 트랜지스터로 구성될 수도 있습니다) 사이에 바이어스용 정전압 회로는 한 포인트로 간주하여 한개의 Magic Triode의 2번 핀을 납땜하면 됩니다.
3-4. Magic Triode의 2번 핀과 VCC 사이 또는 Magic Triode의 2번 핀과 VEE 사이 최소전압이 2.2V 입니다. 이 전압이 낮으면 매직트라이오드의 기능을 할 수 없습니다.
그래서,
Magic Triode의 2번 핀과 VCC 사이 또는 Magic Triode의 2번 핀과 VEE 사이 전압 차이가 3V 이하인 포인트(콜렉터 또는 에미터)에는 Magic Triode를 설치하면 안됩니다.
만일, 이 곳에 설치하게되면 앰프의 동작이 불안정해지고, 험이 들리기도 하고, 심하면 앰프 회로에 고장을 일으킬 수도 았습니다. (2022년 04월 08일 추가 함; 관련 자료를 수정하였습니다.)
예외 조건: Magic Triode의 2번 핀과 VCC 사이 또는 Magic Triode의 2번 핀과 VEE 사이 전압 차이가 3V 이하인 포인트에 설치 할 수도 있지만, 설치 후 동작의 안전성을 충분히 검토해야 하는 조건이 필요합니다. (2022년 05월 02일 추가 함)
4. 기능별 표준 증폭회로 및 Magic Triode의 2번핀 접속 위치.
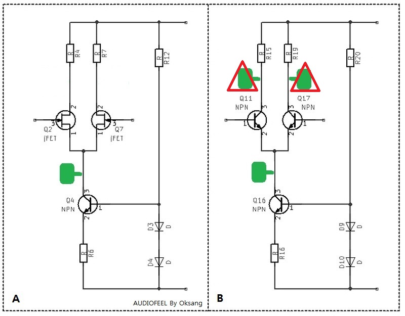
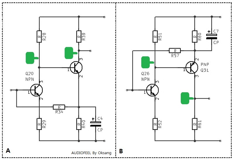
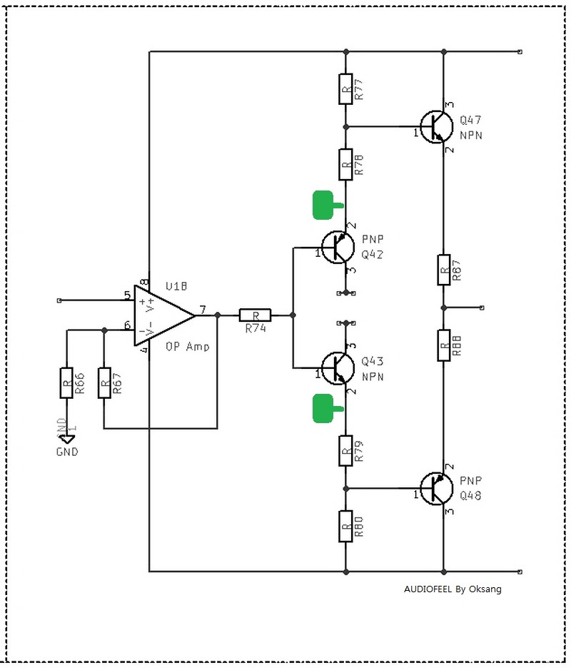
아래 기능별 회로에서

표시의 뾰족한 위치에 Magic Triode (OPM100-1P2W)의 2번 핀을 납땜하면 됩니다.
해당 선로 어디에든 상관없이 설치 가능한 위치에 납땜하면 됩니다.
그리고 Magic Triode의 빨간색 와이어(VCC)는 해당 회로에 +전원이 인가된 위치에 납땜하고, 하늘색 와이어(VEE)는 해당 회로에 -전원이 인가된 위치에 납땜하면 됩니다.
빨간색/하늘색 와이어를 납땜하는 위치는 해당 회로에서 가능한 한 가까운 위치가 좋습니다.
4-1. 차동증폭 회로


4-2. 드라이브 증폭회로

4-3. 1단 증폭회로

4-4. 2단 증폭회로


4-5. 차동입력 부궤환 증폭기


4-6. 헤드폰 앰프


4-7: 파워앰프

감사합니다.
'Magic Triode' 카테고리의 다른 글
| 앰프에 매직 트라이오드 설치 방법 및 참고사항 (수정: 2022.05.09) (0) | 2020.11.07 |
|---|---|
| OPM100 매직 트라이오드 제품 설명 (주의/면책 내용 추가) (New, 스팩 변경) (0) | 2020.09.17 |
| MS15A V2.0 시리즈에 Magic Triode 설치 방법 1차 - 드라이브단 (0) | 2020.09.15 |
| [미션 정답] 어떤 기술이 적용되었길래 이런 차이가 있을까요? (MS15A를 프리앰프로) -링크- (0) | 2020.09.15 |
| [미션] 어떤 기술이 적용되었길래 이런 차이가 있을까요? -링크- (0) | 2020.09.15 |