- 네이버 오디오필 카페
- 네이버 하이디오 보청기 카페
- -
- OPM3320D
- OPM3320S
- OPM2320D
- OPM2320S
- OPM401 (DUAL)
- OPM402 (SINGLE)
- OPM2401 (DUAL)
- OPM2402 (SINGLE)
- OPA301 (DUAL)
- OPA302 (SINGLE)
- OPA2301 (DUAL)
- OPA2302 (SINGLE)
- OPM306 (DUAL)
- OPM307 (SINGLE)
- OPM316 (DUAL)
- OPM317 (SINGLE)
- OPM3402 (Single)
- OPM3401 (Dual)
- OPA3302 (Single)
- OPA3301 (Dual)
- 오디오필 카페
| 일 | 월 | 화 | 수 | 목 | 금 | 토 |
|---|---|---|---|---|---|---|
| 1 | 2 | |||||
| 3 | 4 | 5 | 6 | 7 | 8 | 9 |
| 10 | 11 | 12 | 13 | 14 | 15 | 16 |
| 17 | 18 | 19 | 20 | 21 | 22 | 23 |
| 24 | 25 | 26 | 27 | 28 | 29 | 30 |
| 31 |
- opm2320d
- 게르마늄
- opa301
- 조립오디오
- opm3320s
- 하이파이
- ms15a
- 메인보드
- 오디오
- AudioFeel
- opm2320s
- 하이엔드
- 어샘블리오디오
- 오디오필
- 증폭기
- opm2320
- 오디오 메인보드
- 슬롯오디오
- 진공관
- 반도체
- HD2265
- discrete op amp
- 디스크리트 오피앰프
- opm3320d
- HI-FI
- 메인보드 공개
- opm3320
- 고음질
- opm320
- CCDT
- Today
- Total
오디오필 음향연구소 (AudioFeel) ~ 인류를 즐겁게… ~
트랜지스터의 차갑고 외소한 사운드 특성을 개선하는 오디오필 기술의 요지 본문
(수정 3: 2018.08.13)
(수정 2: 2018.08.11)
(수정 1: 2018.08.08)
트랜지스터로 제작된 앰프는 일반적으로 사운드가 힘은 있지만 차갑고 왜소하고 메마른 특성이라고 평가하고 있습니다. 이러한 성향을 개선하기 위해서 약간의 커패시터를 추가하여 사운드 성향을 조정하는 튜닝이라는 과정을 거치게 됩니다. 이 튜닝 과정의 결과로 고음부의 일부가 커트되어 개방감이 줄어 듭니다.
그래서 트랜지스터 앰프에서는 실제 연주되는 사운드를 듣기가 매우 어렵습니다.
오디오필에서는 이러한 트랜지스터의 단점을 해소하는 기술을 보유하고 있으며, 현재 생산하는 모든 제품에 적용되어 있습니다. 관심을 가지고 경청해 보시기 바랍니다. 일반적인 오디오의 사운드와는 확실한 차이가 있다는 것을 느끼실 것입니다. 진공관과 같이 포근하고 온화하고 맑고 깨끗하고 모든 소리 하나 하나 독립적으로 구분되며 감성이 충만하고 힘까지 있습니다.
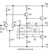
[그림21]
그림 21의 A21과 CCL21로 구성된 실리콘 트랜지스터 증폭기를 게르마늄 트랜지스터 증폭기처럼 사용하기 위해서 A21과 병렬로 누설전류용 정전류원 NCC22를 접속해 주는 것입니다.
그러면 실리콘 트랜지스터의 특성인 컬랙터와 에미터 사이가 고 절연 특성으로 흐르지 못하던 누설전류는 NCC21에 의해서 흘려 줍으로써 실리콘 트랜지스터 A21은 게르마늄 트랜지스터와 같이 항상 누설전류가 흐르는 것처럼 동작하게 됩니다.
NCC22에 항상 전류를 흘려주기 위해서 NCC21이 필요합니다.
즉, 기존의 실리콘 트랜지스터의 컬렉터와 에미터에 누설전류를 흘려주기 위한 NCC21과 NCC22 (빨간 박스 표시) 회로를 병렬로 접속해줌으로써 실리콘 트랜지스터를 사용했는데도 불구하고 진공관 사운드와 같이 포근하고 온화하고 맑고 깨끗하고 모든 소리 하나 하나 독립적으로 구분되며 감성이 충만하고 힘까지 있습니다. 또한 전자파나 외부 노이즈에 영향을 적게 받는 장점도 추가되었습니다.
(상세 설명) 트랜지스터의 차갑고 왜소한 특성을 개선하는 오디오필 기술을 설명하겠습니다.
과거 진공관 라디오가 유행했고 그 뒤 트랜지스터 라디오가 생산되기 시작했습니다.
처음 진공관 라디오 소리를 듣고 상자 속에서 사람 목소리가 난다고 놀래기도 하였지만, 진공관라디오에서 들리는 소리가 맑고 깨끗하고 생생했었다고 기억이 됩니다. 지금은 들을 수 없는 그 당시에는 깨끗하고 따듯하고 아름다웠습니다.
진공관 라디오를 사용하다 트랜지스터 라디오를 새로 들이게 되었고, 한번 더 놀라게 되었습니다. 휴대 할 수 있다는 것이었지요.
진공관 라디오에서 트랜지스터 라디오로 바뀌면서 사운드 측면에서는 문제가 없었던 것으로 기억합니다. 진공관 보다 트랜지스터로 넘어가면서 장점만 있었던 것으로 생각됩니다. 소형이면서 전기도 덜 먹고, 수명도 길고, 험도 없었으며, 소리도 좀 더 명료해진 것으로 생각합니다.
그런데 지금의 트랜지스터 라디오는 소리에서 너무 부족합니다. 기술도 발전하였고 부품도 발전하였는데도 과거 트랜지스터 라디오보다 부족한 것 같습니다.
왜 그럴까......
전자파가 많아진 것도 원인이 될 수 있겠지만 다른 무엇인가 원인이 더 있을 것 같았습니다.
본인이 이에 대한 답을 얻기까지 긴 시간이 걸렸습니다.
지금은 그에 대한 답을 알고 있습니다. 그래서 현재의 오디오필 제품의 사운드가 완성된 것입니다.
그 답은 트랜지스터의 주 재료의 차이점에 있습니다. 과거 초기 트랜지스터 라디오는 게르마늄 반도체를 사용 했습니다. 과거 트랜지스터 라디오의 소리가 좋았던 기간은 게르마늄 트랜지스터로 생산 할 때까지 였습니다.
게르마늄 트랜지스터의 큰 단점은 열에 약하다는 것입니다. 그래서 출력을 높이기 어렵고, 납땜 할 때도 불편할 정도로 주의해야 했습니다. 납땜 잘못하면 트랜지스터가 사망으로 이어집니다....
게르마늄 트랜지스터 다음으로 실리콘 트랜지스터가 사용 되었습니다. 열에 강한 편이고 취급하기도 편했습니다. 수많은 종류의 실리콘 트랜지스터가 나오기 시작 했습니다.
드디어 실리콘 반도체 시대가 온 것이지요. 고출력, 다기능, 다양한 성능, 다양한 형태로 다양한 전자 제품을 생산하게 되었습니다.
이 때부터는 라디오 소리가 좋으니 나쁘니 할 여유도 없었고, 할 필요도 없었습니다. 왜냐하면 실리콘 트랜지스터를 사용 하면서 무궁무진한 발전을 할 수 있었기 때문입니다.
어떤 기술자가 실리콘 트랜지스터에서 나오는 소리가 나쁘다고 느꼈어도 회로를 개선하면 해결 될 것이라고 판단 했을 것이고(왜냐하면 다른 장점이 많기 때문에) 또 그렇게 믿고 회로 개선에 노력했을 것입니다.
실리콘 트랜지스터의 문제점은 현재까지 개선되지 않은 채 온 것입니다.
그러면 게르마늄 트랜지스터와 실리콘 트랜지스터의 차이점이 무엇 이길래 사운드에 차이가 생기는 것 일까요?
그 답은 전극간 절연특성 또는 절연도의 차이에 있습니다.
트랜지스터 규격표에서 Icbo로 표시합니다.
게르마늄 트랜지스터의 컬렉터와 베이스 간 누설전류 Icbo는 8uA ~ 30uA 입니다. (AC124, AC125 등)
반면에, 실리콘 트랜지스터의 컬렉터와 베이스간 누설전류 Icbo는 최대 0.1uA 입니다. 대략 100 배 이상 차이가 납니다.
정확하게는 컬렉터와 에미터간 누설전류 Iceo를 비교 해봐야 정확하지만, 트랜지스터 규격표에는 Iceo 를 잘 표시하지 않으므로 Icbo로 비교 했습니다.
컬렉터와 에미터간 누설전류는 게르마늄 트랜지스터 보다 실리콘 트랜지스터가 매우 작으며 절연도가 좋다는 것을 알 수 있습니다.
고급 오디오에 사용하는 진공관 내부에는 열전자가 항상 존재하기 때문에 컷오프 시에도 플레이트에서 케소드로 미세하게 전류가 흐르고 있으며, 플레이트 전류가 차단되는 일이 없는 것도 게르마늄 트랜지스터와 같습니다. 또한 FET도 컷오프 시에 드레인에서 소스로 미세하게 전류가 흐르고 있으며, 드레인 전류가 차단되는 일이 없는 것도 게르마늄 트랜지스터와 같습니다. 유독 실리콘 트랜지스터만 고 절연 특성이라서 음향 증폭기로 사용하는데 있어서 음질 측면에서는 부족한 면이 있습니다.
그러면 실리콘 트랜지스터의 절연층에서 절연도가 좋은 것이 왜 문제가 될까요?
트랜지스터로 구성된 증폭회로에서 베이스로 들어오는 입력신호의 변화가 콜렉터로 출력되기까지 얼마간 시간이 필요합니다. 베이스와 에미터사이에 존재하는 정전용량과 베이스와 컬렉터에 존재하는 정전용량과 부하저항과 같은 회로 분포용량 등에 의해서 입력에서부터 출력으로 신호 전달에 지연 생깁니다.
만일, 베이스에 인가된 입력신호 전압이 낮아졌다고 가정하면, 베이스 전류가 감소하기 때문에 컬렉터 전류도 감소합니다. 컬렉터 전류가 감소한다는 것은 컬렉터의 임피던스가 높아지는 것과 같습니다. 부하 저항과 PCB 패턴 등의 상태에 따라서 컬렉터의 변화 속도를 따라가지 못하는 경우에는 부하저항과 컬렉터 전극이 분리되는 순간이 생기며 부하저항의 전위는 플로팅 상태로 됩니다.
이때, 게르마늄 트랜지스터는 누설전류가 있기 때문에 부하저항과 접속 상태를 유지하지만, 실리콘 트랜지스터는 절연도가 너무 좋기 때문에 컬렉터 전류는 완전히 차단되어 부하저항과 분리된 상태로 되고, 컬렉터 단자는 임의 전압으로 변경되거나 주위의 노이즈 또는 전자파에 쉽게 노출 됩니다. 즉 증폭신호에 변형이 생기는 것 입니다.
실리콘 트랜지스터의 컬렉터와 에미터간 절연도가 좋다는 것은 장점이 되기도 하지만, 증폭하는 과정에서 트랜지스터의 컬렉터와 부하저항 사이가 끊어지는 (플로팅되는) 순간이 생기며, 이 플로팅되는 순간에는 증폭신호와 전혀 다른 전압으로 변경되고, 주위의 노이즈에 쉽게 영향을 받아서 증폭신호와 전혀 다른 전압으로 변경됩니다.
즉 증폭된 출력신호가 변형되고, 펄스 전압으로 변형되는 경우에는 자극적인 사운드로 됩니다. 또한 완만한 저역 신호 레벨을 추종하지 못하여 온화하고 깊은 저역의 사운드를 재현하지 못합니다.
'회로기술' 카테고리의 다른 글
| ASSM Audio Motherboard -Slots-2of –전원레일 Rev 1.0 (0) | 2018.12.20 |
|---|---|
| ASSM Audio Motherboard -Slots-1of –신호입출력, Rev 1.0 (0) | 2018.12.20 |
| 출력단 오프셋전압 제어회로 – 제3부 (0) | 2017.10.16 |
| 출력단 오프셋전압 제어회로 – 제2부 (0) | 2017.10.16 |
| 출력단 오프셋전압 제어회로 - 제1부 (0) | 2017.10.16 |