- 네이버 오디오필 카페
- 네이버 하이디오 보청기 카페
- -
- OPM3320D
- OPM3320S
- OPM2320D
- OPM2320S
- OPM401 (DUAL)
- OPM402 (SINGLE)
- OPM2401 (DUAL)
- OPM2402 (SINGLE)
- OPA301 (DUAL)
- OPA302 (SINGLE)
- OPA2301 (DUAL)
- OPA2302 (SINGLE)
- OPM306 (DUAL)
- OPM307 (SINGLE)
- OPM316 (DUAL)
- OPM317 (SINGLE)
- OPM3402 (Single)
- OPM3401 (Dual)
- OPA3302 (Single)
- OPA3301 (Dual)
- 오디오필 카페
| 일 | 월 | 화 | 수 | 목 | 금 | 토 |
|---|---|---|---|---|---|---|
| 1 | 2 | 3 | 4 | 5 | 6 | 7 |
| 8 | 9 | 10 | 11 | 12 | 13 | 14 |
| 15 | 16 | 17 | 18 | 19 | 20 | 21 |
| 22 | 23 | 24 | 25 | 26 | 27 | 28 |
- 하이엔드
- 오디오 메인보드
- opm3320s
- HD2265
- HI-FI
- 증폭기
- 오디오필
- 진공관
- opm3320d
- opm3320
- opm2320
- 게르마늄
- opm2320d
- opa301
- opm2320s
- 고음질
- CCDT
- 메인보드 공개
- 하이파이
- ms15a
- 조립오디오
- 슬롯오디오
- 어샘블리오디오
- discrete op amp
- 메인보드
- 오디오
- 반도체
- opm320
- 디스크리트 오피앰프
- AudioFeel
- Today
- Total
오디오필 음향연구소 (AudioFeel) ~ 인류를 즐겁게… ~
파워앰프 모듈에 매직트라이오드 설치 예입니다 본문
트랜지스터 개별소자로 제작된 앰프보드에 매직트라이오드를 설치한 일례를 포스팅해 봅니다.
지인께서;
앰프보드 유닛 한조
전원 모듈
출력 릴레이 모듈
토로이달 트랜스
를 직접 구입하셔서 케이스 없이 간단하게 송판 위에 배치하고,
파워앰프 모듈에 매직트라이오드를 설치를 하셨습니다.
매직트라이오드를 설치한 후 사운드가 업그레이드 되어
케이스 제작까지 욕심이 생긴다고 하셨습니다.

본인이 일부 조언을 드리면서 양해를 구하고 자료를 공유하기로 하였습니다.
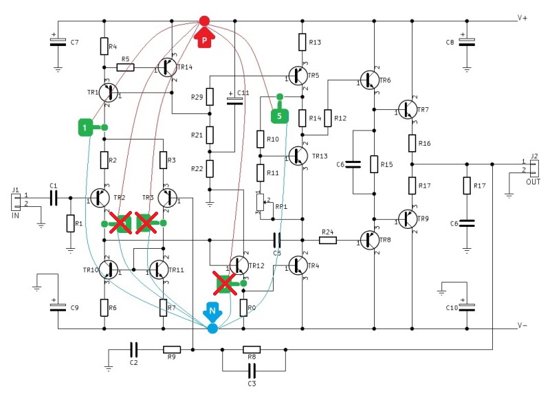
앰프 보드의 회로도는 앰프 모듈 셀러가 공개한 자료를 근거로 재 작성한 것입니다.
이 회로도에 매직트라이오드를 설치하는 포인트를 표시했습니다.

초록색 점은 매직트라이오드의 2번핀을 접속하면 되며,
적색 점은 매직트라이오드의 적색 와이어를 모아서 접속하고,
청색 점은 매직트라이오드의 청색 와이어를 모아서 접속하면 됩니다.
(주의)
위 설치도및 사진에서 "X" 표시는;
Magic Triode의 2번 핀과 VCC 사이 또는 Magic Triode의 2번 핀과 VEE 사이 전압 차이가 3V 이하인 포인트(콜렉터 또는 에미터)에는 Magic Triode를 설치하면 안됩니다.
만일, 이 곳에 설치하게되면 앰프의 동작이 불안정해지고, 험이 들리기도 하고, 심하면 앰프 회로에 고장을 일으킬 수도 았습니다. (2022년 05월 09일 추가 함; 관련 자료를 수정하였습니다.)
실제 앰프보드에 매직트라이오드를 설치하는 위치를 표시했습니다.

노란색 화살표는 매직트라이오드의 2번핀을 납땜하면 되며,
적색 화살표는 매직트라이오드의 적색 와이어를 모아서 납땜하고,
청색 화살표는 매직트라이오드의 청색 와이어를 모아서 납땜하면 됩니다.
앰프보드에 설치한 실제 사진입니다.


참고로;
설치작업이 끝난 후,
전원을 투입할 때 한번에 220V를 투입하는 것 보다는,
전력계와 AC전압 조절기로 0V부터 서서히 증가 시키면서 소비전류가 급격히 증가하지 않는 것을 확인하는 것이 좋을 듯 합니다.
감사합니다.
'Magic Triode' 카테고리의 다른 글
| 매직 트라이오드 OPM100-3P2W 와이어 길이 10Cm 버전도 준비 되었습니다. (0) | 2021.05.09 |
|---|---|
| MS15A에 매직 트라이오드 설치는 1차와 2차 설치를 추천합니다. (0) | 2020.12.07 |
| OPM100-3P2W 매직트라이오드의 스팩이 변경되어 알려드립니다. (링크) (0) | 2020.11.13 |
| MS15A V2.0 시리즈에 Magic Triode 설치 방법 2차 - 입력단 (0) | 2020.11.07 |
| 트랜지스터의 단자 E C B 알아내는 방법 (0) | 2020.11.07 |